Review Simplify3D

Simplify3D is een 3d-printclientprogramma dat in tegenstelling tot veel soortgelijke opensourcesoftware niet gratis is. Maar deze commerciële tegenhanger biedt dan ook beduidend meer mogelijkheden dan de gratis alternatieven. Veel functies zijn bovendien in geen enkel ander printerclientprogramma te vinden.

Snel aan de slag
De gemiddelde gebruiker wordt liever niet lastiggevallen met technische instellingen zoals beschikbare poorten, de baud rate, de afmetingen van het printvolume enzovoort. Simplify3D biedt daarom een imposante lijst met 3d-printers waarmee je in een handomdraai dergelijke zaken instelt.
Voor het importeren van een 3d-object ondersteunt de software de bestandsfor- maten STL en OBJ. Het programma biedt de mogelijkheid om een 3d-model automatisch te centreren. Je kunt ook meerdere 3d-objecten importeren en automatisch laten positioneren.

Roteren en zoomen
De gereedschapsbalk van Simplify3D biedt opties om een object te bekijken in boven, voor- en zijaanzicht. Om te roteren of in te zoomen gebruikt u de linker- en rechtermuisknop in combinatie met de toetsen Shift, Alt of Ctrl. Vooral met een trackpad of een drukgevoelig tablet kost dit in het begin wel enige moeite.

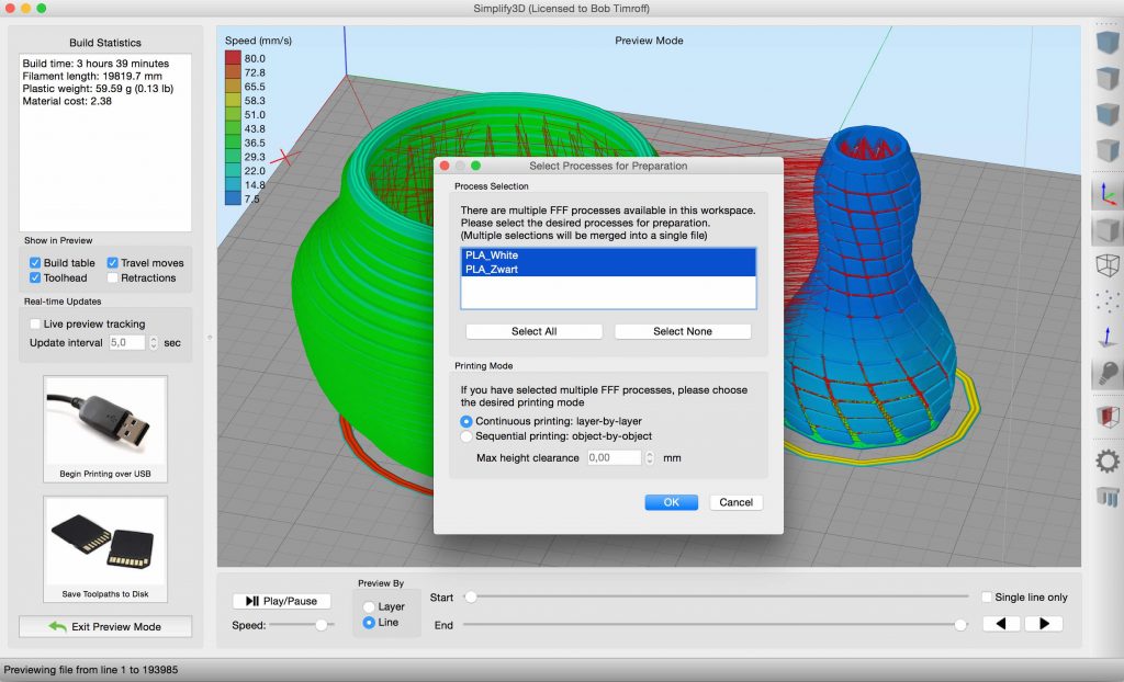
Slicen
Een belangrijke stap bij 3d-printen is het slicen van het object. Een gebruiker zonder veel kennis over 3d-printen kiest simpelweg het gewenste filament en de printkwaliteit in de voorkeursinstellingen van Simplify3D. Voor de ervaren gebruiker biedt het programma een geavanceerde modus waarmee het converteren naar g-code tot in de finesse kan worden bepaald. De diverse functies zijn ondergebracht in elf tabbladen die behalve veel vertrouwde instellingen ook talloze unieke opties bevat- ten. Deze instellingen kunt u bewaren als een zogenoemd proces. U kunt meerdere procesinstellingen in één project bewaren en deze aan afzonderlijke 3d-objecten op het printerplateau toewijzen.

Simplify3D_multi_process

Elk 3d-object kan eigen procesinstellingen gebruiken.

Support
Een zeer handige functies van Simplify3D is het toevoegen van supportmateriaal ter ondersteuning van specifieke onderdelen van het 3d-model die in de lucht ‘hangen’. Behalve het automatisch toevoegen van ondersteunend materiaal kunt u dit ook zelf op de gewenste plekken toevoegen of verwijderen. In combinatie met de functie Cross Section, waarmee we een doorsnede van elk object kunnen weergeven, is het tamelijk eenvoudig om ondersteunend materiaal op ongewenste plekken te verwijderen omdat u elke onderdeel in het model hiermee beter kunt bekijken.

CrossSection

Het toevoegen of verwijderen van ondersteunend materiaal is eenvoudiger in combinatie met de functie Cross Section.

Ready. Set. Go!
Met de knop ‘Prepare to Print’ wordt het 3d-object gesliced. De snelheid waarmee het programma 3d-objecten converteert naar g-code is ongeëvenaard. Simplify3D blijkt – zelfs bij zeer complexe 3d-objecten – gemiddeld 40 keer sneller te slicen dan andere slicingprogramma’s.
Na de conversie toont een nieuw venster een voorvertoning van het 3d-model, inclusief het eventueel gebruikte ondersteunend materiaal. Kleurcodes waarmee de lagen van objecten worden weergegeven vertellen met welke snelheid delen van het object worden geprint. Ook de tijdsduur van de print, de lengte en het gewicht en de kosten van het benodigde filament zijn zichtbaar.

Proefprint
De functie Preview Mode maakt het eenvoudig het gehele printproces op fouten te controleren. U kunt elke laag of lijn afzonderlijk weergeven en zodoende bekijken op welke wijze het object zal worden geprint. Het hele printproces kan tevens in een gewenste snelheid als animatie worden afgespeeld. Bij de voorvertoning is het mogelijk het printplateau, de retractie, de printkop en het pad waarmee de print- kop beweegt te tonen of te verbergen.

Repareren
In Preview Mode kunnen ook fouten in het 3d-object naar voren komen die eerst gerepareerd moeten worden voordat kan worden geprint. Simplyfy3D maakt het mogelijk reparaties uit te voeren, zoals het waterdicht (manifold) maken van het model, het omkeren van zogeheten ‘normals’ en polygonen en andere kleine aanpassingen. Gerepareerde 3d-modellen kunnen desgewenst worden geëxporteerd naar een nieuw stl-bestand.

Printen
Als alles naar tevredenheid is gecontroleerd en aangepast kunt u de 3d-printer aan het werk zetten en het object printen via USB. De functie Live Preview Tracking toont exact wat de 3d-printer aan het printen is. Wie de 3d-printer liever zonder computer laat printen kan de g-code ook eerst op schijf bewaren of deze met het onderdeel Machine Control Panel uploaden naar de SD-kaart van de 3d-printer.

Machine Control Panel

De 3d-printer kan worden bestuurd met het Machine Control Panel.

Prijskaartje
Zoals gezegd is Simplify3D niet gratis. Het kost zelfs € 149. Dat is wellicht een drempel, maar het gebruiksgemak, de fantastische prestaties en de unieke mogelijk- heden van Simplify3D rechtvaardigen dit prijskaartje wel. De previewfunctie bespaart u een kapitaal aan filament. Ook de ongeëvenaarde snelheid waarmee 3d- objecten worden gesliced draagt bij aan een hogere productiviteit. Wie 3d-printen toepast op commerciële basis zal dat wellicht een steekhoudend argument vinden om tot aanschaf over te gaan.
Het is jammer en tevens onbegrijpelijk dat de makers van Simplify3D geen demoversie beschikbaar stellen. Dit zou veel twijfelaars beslist over de streep trekken.

Beschikbaar voor: Windows, Mac OS X , Linux (Ubuntu Linux 12.10. OpenGL 2.0)
■ Prijs: $ 149
■ Website: simplify3d.com

Geef een reactie

Je e-mailadres wordt niet gepubliceerd. Vereiste velden zijn gemarkeerd met *